The essential guide to creating an unbeatable smarketing strategy
Our Playbook
Convert your prospects concretely thanks to an effective and sustainable strategy! ?
Smarketing is the fusion of sales and marketing within your strategy. Combining these two elements to achieve common goals is the ultimate goal of any company. That’s why we offer you our special Web Summit Playbook to rethink your marketing and sales strategy and skyrocket your results.
Discover in this Playbook :
- How to build yours persona ? ✏️
- A checklist : how to organize your sales pipeline?
- How to create marketing automation scenarios ⚙️
Expert recommendations, tips and methodology, couple them with a marketing automation tool and a CRM, will save you time and efficiency!
What will you find in our Playbook?

Find your ideal persona for your strategy!
After years spent highlighting products through mass advertising and sales approaches… marketing is now refocusing on the essential: customers, prospects and their expectations.
The definition of your personas (prospects and customers) is the crucial step to determine the profile of your audience and how your product or service meets their expectations: what are they looking for? What do they want? How can we help them?

Trouver votre persona idéal pour votre stratégie !
Après des années passées à mettre en valeur les produits au travers de publicités et démarches commerciales de masse… le marketing se recentre aujourd’hui sur l’essentiel : les clients, les prospects et leurs attentes.
La définition de vos personas (prospects et clients) est l’étape cruciale pour déterminer le profil de votre audience, et en quoi votre produit ou service répond à ses attentes : que recherchent-ils ? Que veulent-il ? Comment pouvons-nous les aider ?

How to manage your Sales Pipeline
Nowadays, having a sales pipeline is very useful to keep an overview of your new prospects and/or customers. You can, at a glance, know the effectiveness of your sales strategy. It’s a powerful tool that, when properly set up, can really help you increase your results and reach your objectives. That’s why, before your sales team uses your pipeline, we recommend that you take some time to effectively organize your sales pipeline.

Une méthodologie d’experts pensé pour vous
Créez des campagnes de marketing automation simple et efficaces grâce à une méthodologie efficace et compréhensible pour tous

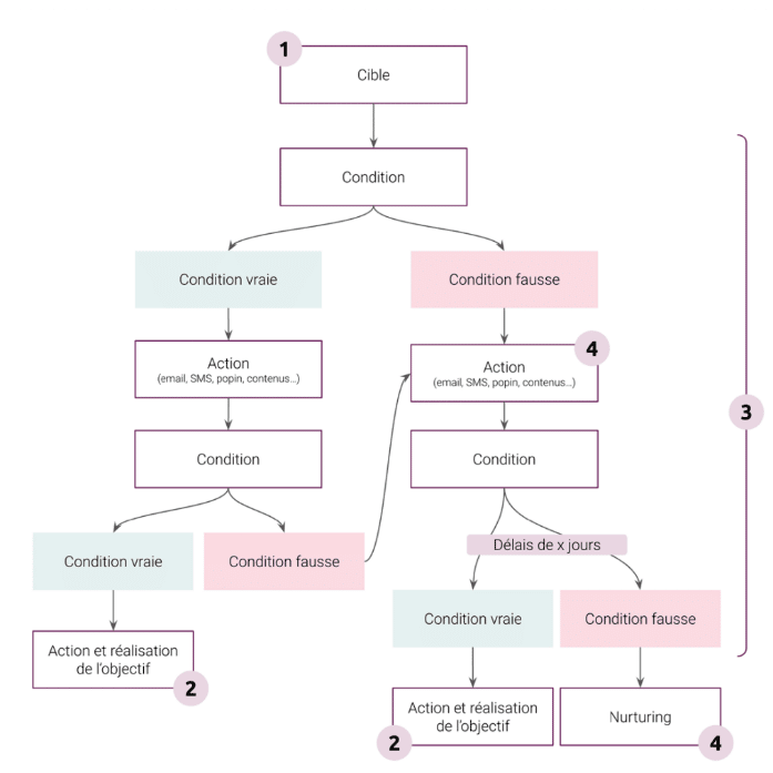
Your methodology to create your marketing automation scenarios
Are you used to sending classic emails for your newsletters? Go to the next level with marketing automation.
Create automated campaigns and personalize your marketing actions to develop a real relationship of trust with your prospects and customers! Send the right message, at the right time and to the right person to reach your contacts at the right time.
To help you, Webmecanik reveals its proven methodology to create your marketing automation campaigns. 4 simple steps to reach your marketing objectives!

Votre méthodologie pour créer vos scénarios de marketing automation
Vous avez l’habitude d’utiliser des emails classiques pour vos newsletters ? Passez à la vitesse supérieure avec le marketing automation.
Créez des campagnes automatisées et personnalisez vos actions marketing pour développer une vraie relation de confiance avec vos prospects et clients ! Envoyez le bon message, au bon moment à la bonne personne pour toucher vos contacts au moment opportun.
Pour vous aider, Webmecanik vous dévoile sa méthodologie infaillible pour créer vos campagnes de marketing automation. 4 étapes simples pour atteindre vos objectifs marketing !
